XK星空
点击访问昆明校区
数字校园
|
招贤纳士
|
图书馆
|
学院与系部
|
信息公开
|
资料下载
|
网络安全
|
昆卫概况
学院简介
组织架构
学院领导
发展规划
校历
党群工作
党群建设
团学工作
人民武装
党员大会
主题教育
新闻中心
学院新闻
行业新闻
通知公告
高质量教育答卷
招生工作
招生简章
网上报名
录取查询
招生动态
专业设置
考生服务
教学科研
新闻公告
教学管理
教学资源
师资队伍
质量控制
科研工作
实验室安全
教学成果
资源库
学风建设
实习管理
新闻公告
基地建设
实习管理
网络评估
实习生风采
资源中心
就业服务
新闻公告
招聘动态
就业政策
就业指导
毕业生风采
学生管理
育才学坊
队伍建设
资助育人
心理健康
学生公寓管理
交流合作
校企共育
社会服务
校园生活
箐箐校园
校园影集
影视合集
校友会
新闻资讯
精彩图集
校友寄语
实习管理
XK星空实习处欢迎您!咨询电话:0871-67809998
校内监督举报电话:0871-67806650
新闻公告
基地建设
实习管理
网络评估
实习生风采
资源中心
实习管理
基地建设
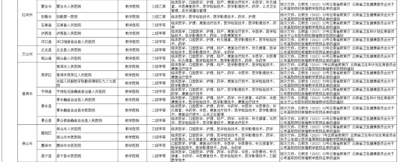
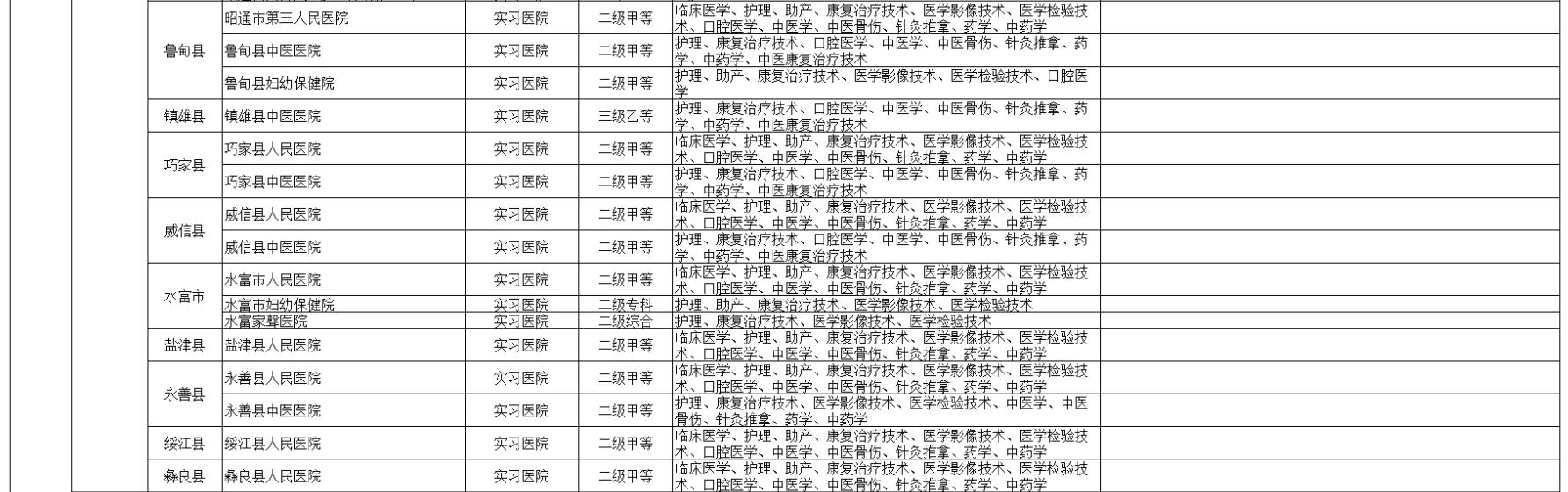
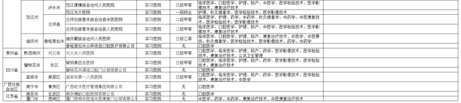
XK星空2023年合作实习单位名单公示
发布日期:2023年04月21日 来源:原创 阅读:25
分享到:
上一篇:XK星空2022年合作实习单位名单公示
下一篇:XK星空2024年合作实习单位名单公示